本文目录一览:
- 〖壹〗 、健康码弹窗什么意思
- 〖贰〗、疫情排查和管控要求
- 〖叁〗、面对疫情反扑!如何做好中高风险地区旅居史排查?
- 〖肆〗 、14天内本土病例报告城市旅居史的来返苏州人员需报备
健康码弹窗什么意思
四川天府健康码临时弹窗是来(返)川人员进入四川后 ,在省内交通关口用四川天府健康通扫“入川即检特殊场所码 ”(简称“入川码”)时出现的24小时临时弹窗 。其影响及具体情况如下:出现原因来(返)川人员在省内交通关口扫描“入川码”后,系统会触发24小时临时弹窗机制。

健康码弹窗是一种对大数据推送的涉疫风险人员进行的提示功能,旨在辅助排查涉疫重点风险人群 ,引导群众自主报告与确诊病例接触史和涉疫风险地区旅居史,及时排查和管控风险,防止疫情传播扩散。弹窗提示的触发机制健康码弹窗基于大数据分析技术 ,系统会根据用户行程轨迹、时空关联等数据,自动识别潜在涉疫风险 。

健康码出现弹窗是因为被大数据判定为涉疫风险人员,需按要求配合排查与检测,满足条件后弹窗可解除。具体如下:弹窗出现原因河北健康码增加弹窗提示功能 ,针对大数据推送的涉疫风险人员,目的是辅助排查重点风险人群,引导自主报告接触史和旅居史 ,及时管控风险,防止疫情扩散。

健康码弹窗说明有可能你到过中高风险地区,无意中成了密接者 ,次密接者或者与确诊病例在同一个时空了 。短信提示代表近期您可能和新冠病毒感染者存在直接或间接的接触,需要进一步核查。
弹窗类型差异:部分地区可能因未及时报备行程、未接种疫苗等原因触发弹窗,需根据具体提示完成对应操作(如补报行程 、接种疫苗等)。紧急情况处理:若因弹窗无法进入公共场所或乘坐交通工具 ,可联系社区或防疫部门开具纸质证明作为临时通行依据。
健康码弹窗就是有反弹的窗口,健康码根据情况会由绿色变红,变黄 。健康码增加弹窗提示功能 ,对大数据推送的涉疫风险人员进行弹窗提示,以更好地辅助涉疫重点风险人群排查,引导群众自主报告与确诊病例接触史和渉疫风险地区旅居史,及时排查风险、及早管控风险 ,有效防止疫情传播扩散。

疫情排查和管控要求
排查管控地区意思指的是将阳性患者的密切接触者以及共同暴露高风险人群的居住点、工作点、活动点及周边区域划为封控区,暂时关闭辖区内的休闲娱乐场所,并且实行“只进不出 、严禁聚集 ”管理措施。根据疫情传播风险的高低 ,可以划分为封控区、管控区、防范区,这些区域在管理措施 、划分标准、解除标准等方面都有不同 。
太原市疫情防控办发布通告,针对运城市返(抵)并人员加强排查管控 ,具体措施如下:报备要求10月1日以来有运城市旅居史的返(抵)并人员,尤其是有盐湖区、万荣县 、芮城县、绛县、河津市 、平陆县旅居史者,需立即向社区(村)、单位或酒店报备。高风险区旅居史:实施7天集中隔离+5次核酸检测。
全面排查与管控重点人员:为确保辖区各村人民群众身体健康 ,降低输入性传染风险,甲西镇及时掌控疫情中高风险地区到甲西镇就业或返乡人员情况,做到早发现、早隔离 、早诊断、早治疗 。
面对疫情反扑!如何做好中高风险地区旅居史排查?
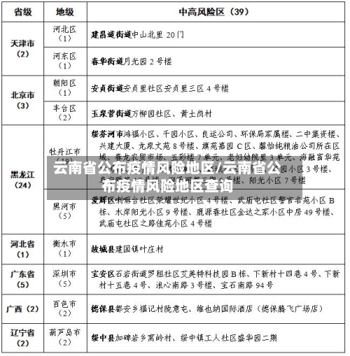
〖壹〗、建立标准化排查流程明确排查范围与时间节点 根据卫健委发布的最新中高风险地区名单 ,确定需排查的地区范围(如省、市 、区级)。设定排查时间范围(如近14天内),覆盖病毒潜伏期,避免遗漏潜在风险人员。示例:南京禄口机场疫情中,多地通过排查近期机场旅居史人员 ,快速锁定传播链 。
〖贰〗、苏州发布疫情防控通告,要求立即排查自7月6日以来有南京旅居史的人员,并根据不同情况采取核酸检测、隔离医学观察等防控措施。
〖叁〗 、报告要求:所有来自国内中高风险地区或有旅居史人员 ,应在进京后尽快向居住地所在社区(村)、单位(或所住宾馆)报告。提前报告利于重点排查、精准施策,及时掌握重点人群流调轨迹,集中进行医学观察或居家观察 ,防止无症状疫情蔓延 。
〖肆〗 、国内中高风险地区来(返)云人员,需立即向所在村(社区)、单位或入住酒店报备。有本土疫情城市(如杭州市)旅居史的人员,需主动对照感染者轨迹 ,确认是否存在交集,并报告相关行程。春节期间,离云返乡过节的人员返云后需按要求报备报到 ,并落实防疫措施。
14天内本土病例报告城市旅居史的来返苏州人员需报备
〖壹〗、有14天内本土病例报告城市旅居史的来(返)苏州人员,需在抵达苏州后尽快(1两小时内)向所在社区(村组) 、单位或入住宾馆报告,并按规定配合落实核酸检测、健康监测和隔离医学观察等管理措施 。具体说明如下:报备对象:有14天内本土病例报告城市旅居史的来(返)苏州人员。
〖贰〗、无48小时核酸检测阴性证明的,应立即向所在社区(村) 、单位或入住酒店报备 ,并在抵苏州24小时内就近采样检测。核酸检测结果出具前,不得出入公共场所或参加聚集性活动,需规范佩戴口罩 。有本土病例报告城市旅居史人员:需配合落实核酸检测、健康监测和隔离医学观察等管理措施。
〖叁〗、重点地区来返粤人员健康管理措施14天集中隔离(第14天检测新冠病毒核酸):有高风险地区旅居史的来(返)粤人员。14天居家隔离(第14天检测新冠病毒核酸):有中风险地区及高风险地区所在县(区)(除高风险地区外)旅居史的来(返)粤人员 。
〖肆〗、日内有确诊病例(含无症状感染者)所在设区市(直辖市为区)旅居史的来(返)苏州人员:执行7天健康监测 ,2次核酸检测(到达即检,进入苏州市7两小时之内再进行一次核酸检测,两次检测间隔24小时以上)(7天2检)。








