南拳北拳
-
什么地区无风险疫情(哪些地方无疫情)
本文目录一览:〖壹〗、除了高中低风险区外其他的地区叫什么〖贰〗、低风险地区没必要频繁核酸检测,无疫地区查验核酸不应成为常态〖叁〗、全国无风险地区是哪些〖肆〗、无风险地区的判断标准是啥?〖伍〗、低风险地区和无风险地区...
-
疫情地区去医院流程(疫情地区去医院流程是什么)
本文目录一览:〖壹〗、疫情期间去医院看病的流程〖贰〗、疫情期间不得不去医院该注意什么?〖叁〗、外地去上海医院就诊需要核酸检测吗(最新规定)疫情期间去医院看病的流程〖壹〗、急救流程:出现急性心脑血管疾病、严重创伤、昏迷、高...
-
西北地区疫情分析(西北疫情情况怎样)
本文目录一览:〖壹〗、我国近3年报告8例鼠疫,其中3人死亡,主要集中在西北省份〖贰〗、英国新冠疫情分析〖叁〗、青海艾滋病比较多的地方我国近3年报告8例鼠疫,其中3人死亡,主要集中在西北省份我国近3年(2020年至2022...
-
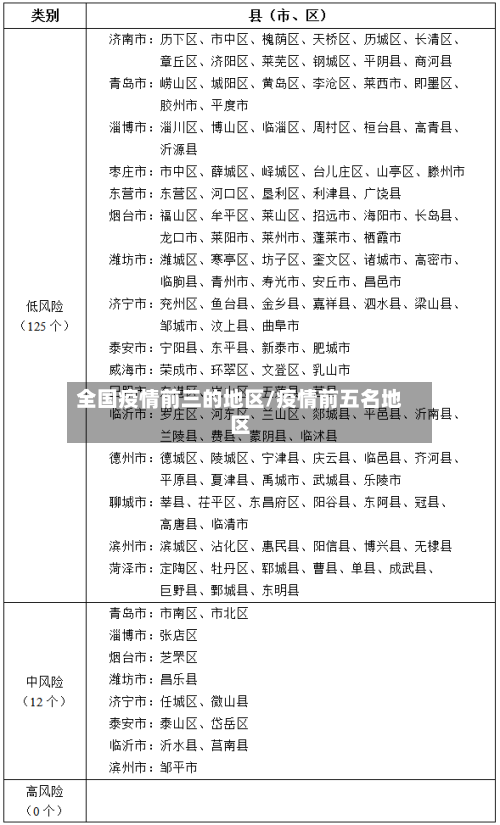
全国疫情前三的地区/疫情前五名地区
本文目录一览:〖壹〗、中国疫情那个最严重的?〖贰〗、全国31省疫情排名〖叁〗、全国疫情最严重的城市有哪些〖肆〗、中国各地疫情哪里最严重〖伍〗、疫情最严重的三个省是哪里?〖陆〗、中国疫情最严重的三个省中国疫...
-
达州昨日疫情地区图片(达州今日疫情通报)
本文目录一览:〖壹〗、达州疫情怎么样?〖贰〗、达州疫情怎么来的〖叁〗、四川昨日新增省内感染者319例、外省来(返)川感染者84例〖肆〗、达州疫情病例人数全面清零(达州疫情管控情况)〖伍〗、达州疫情隔离点在哪里达...
-
【上海疫情地区排名图表,上海疫情各区分布】
本文目录一览:〖壹〗、3月9日上海浦东新区一地列为中风险地区〖贰〗、2021年上海中风险地区有哪些?〖叁〗、2022上海疫情什么时候解除星号?还有几天降为低风险?附解封最新消息...〖肆〗、图表看上海疫情数据变化,新增感...
-
【金水区疫情地区分布情况,金水区疫情地区分布情况最新】
本文目录一览:〖壹〗、...郑州市政府副秘书长李慧芳通报疫情防控最新情况〖贰〗、2022年郑州什么地方有疫情?〖叁〗、郑州金水区有疫情吗〖肆〗、郑州金水区农业路有疫情吗〖伍〗、2022年河南哪些地方有疫情?.....
-
高铁经过疫情地区有影响(高铁经过疫情区域)
本文目录一览:〖壹〗、如果坐高铁经过了高风险地区需要隔离吗〖贰〗、高铁途经中风险地区行程码会有影响吗?〖叁〗、坐火车路过疫情区绿码会变色吗路过中高风险地区不下车算途径吗_百度...如果坐高铁经过了高风险地区需要隔离吗〖壹...
-
【上海疫情各地区图表,疫情实时动态上海各区】
本文目录一览:〖壹〗、疫情隔离小记(29):居委公众号(上)〖贰〗、4月12至17日嘉定区主要医疗机构开诊情况〖叁〗、一图看懂全国各地区新冠累计确诊人数〖肆〗、上海2022年疫情重症数据收集(六)〖伍〗、Word文...
-
廊坊市疫情地区分布(廊坊市疫情地区分布情况)
本文目录一览:〖壹〗、廊坊中高风险地区去厦门隔离规定(最新)〖贰〗、11月18日廊坊广阳区新增2例无症状感染者(附轨迹)〖叁〗、截止2024年3月廊坊市属于疫情什么风险区?廊坊中高风险地区去厦门隔离规定(最新)〖壹〗、总...